NEWS
最高人民法院关于印发基层人民法院管辖第一审知识产权民事、行政案件标准的通知
作者:苏砝律所 发布时间:2022-04-26 09:06:07点击:197
法〔2022〕109号
最高人民法院
关于印发基层人民法院管辖第一审知识产权民事、行政案件标准的通知
各省、自治区、直辖市高级人民法院,解放军军事法院,新疆维吾尔自治区高级人民法院生产建设兵团分院:
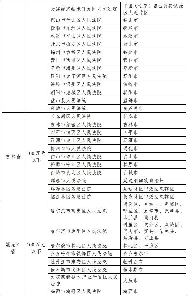
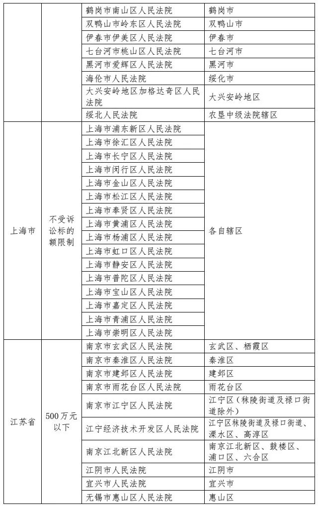
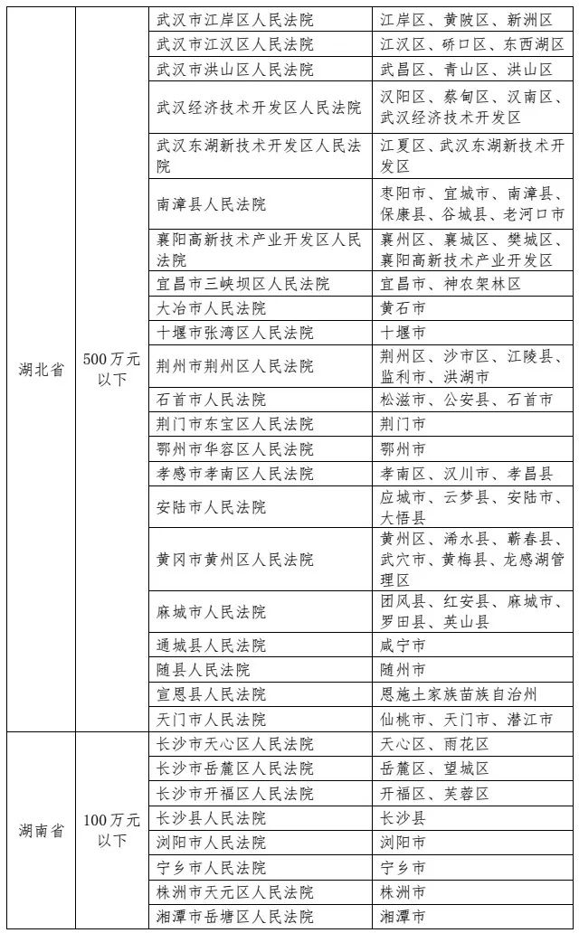
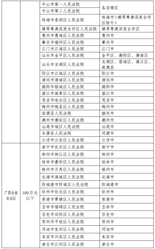
根据《最高人民法院关于第一审知识产权民事、行政案件管辖的若干规定》,最高人民法院确定了具有知识产权民事、行政案件管辖权的基层人民法院及其管辖区域、管辖第一审知识产权民事案件诉讼标的额的标准。现予以印发,自2022年5月1日起施行。本通知施行前已经受理的案件,仍按照原标准执行。最高人民法院
2022年4月20日
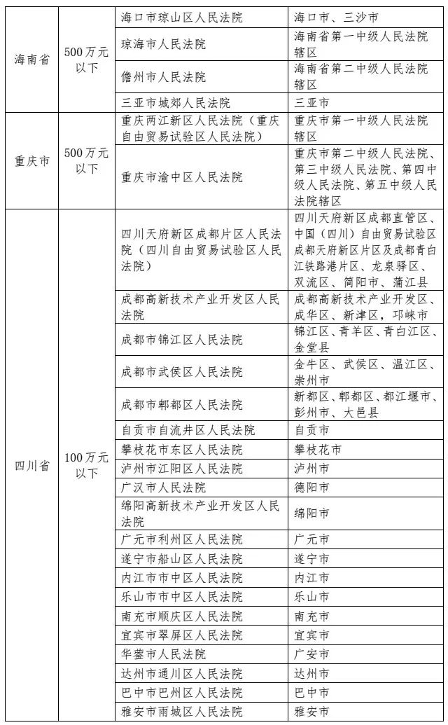
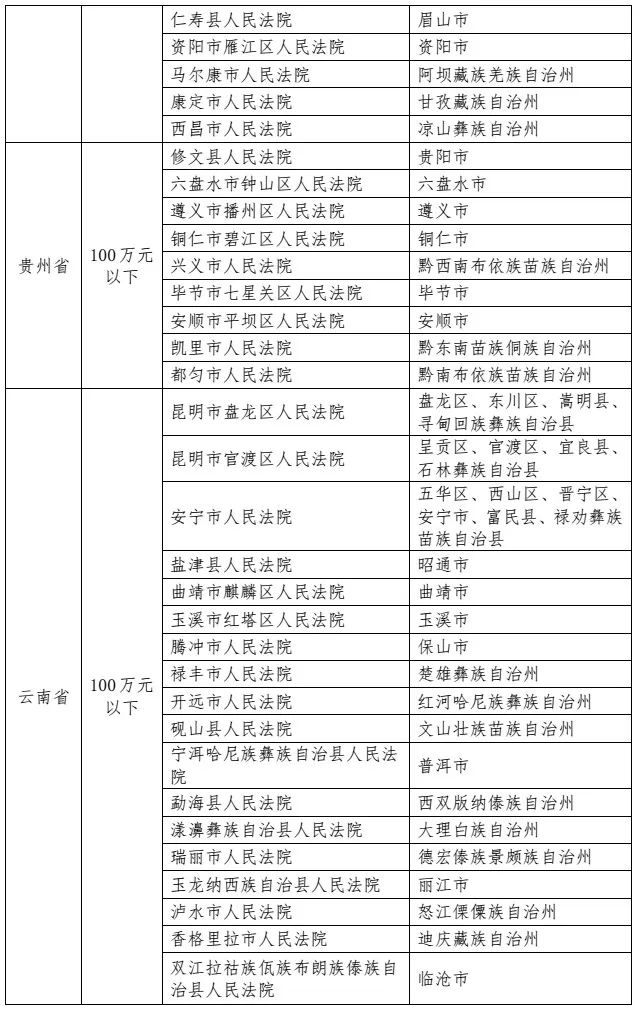
基层人民法院管辖第一审知识产权民事、行政案件标准





















客服1